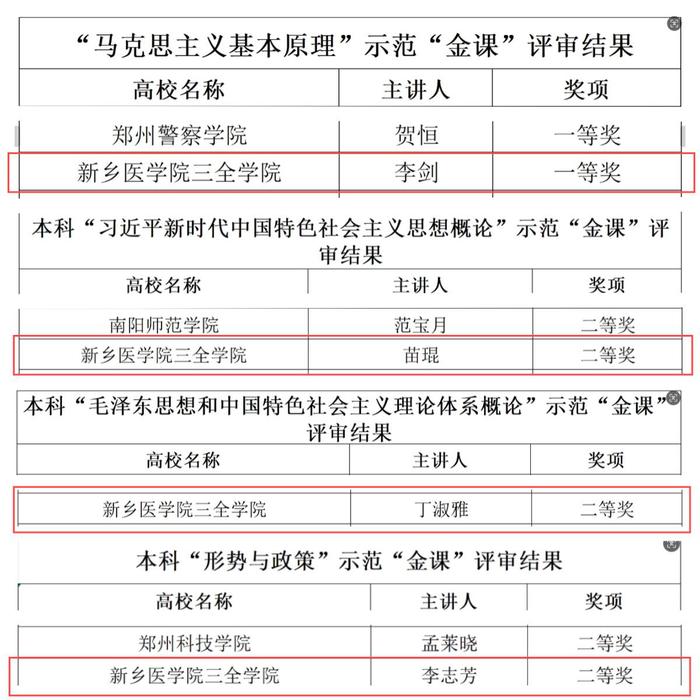
根据中共河南省委教育工委办公室、河南省教育厅办公室《关于开展高校思政课优秀课程资源评选工作的通知》(教思政函﹝2024﹞655号)要求,经各高校申报、资格审查、专家评审、综合评议等环节,一批优秀课程资源评审结果于近日公示。我校马克思主义学院共四位老师申报示范“金课”获奖。其中,李剑老师荣获本科“马克思主义基本原理”示范“金课”一等奖,苗琨老师荣获本科“习近平新时代中国特色社会主义思想概论”示范“金课”二等奖,丁淑雅老师荣获本科“毛泽东思想和中国特色社会主义理论体系概论”示范“金课”二等奖,李志芳老师荣获“形势与政策”示范“金课”二等奖。
自大赛启动以来,学院领导高度重视、统筹安排,认真做好参赛教师的指导与培训工作。参赛教师积极备课、充分磨课,坚持以教师为主导、学生为主体,从学生学情出发,把握教学内容,探索教学方法,充分利用信息化手段,提升课堂氛围和教学质量,展示了思政课教师扎实的理论水平和教学能力,体现了我校思政课教师的魅力和风采,发挥了思政课的示范引领作用,为学校赢得了重要荣誉。
此次成绩的取得,是学校教师坚持用习近平新时代中国特色社会主义思想铸魂育人,深化思想政治理论课改革创新的优秀成果,也是对学校思政课教师教学能力和水平的肯定。接下来,马克思主义学院将以此次活动为契机,进一步加强思政课师资队伍建设,充分发挥优秀教师的示范引领作用,持续提升思政课教学质量和育人效果,推动学校思政课高质量发展,培育更多担当民族复兴大任的时代新人。






